从赚赚卡管家到掌中宝,屡遭投诉的赚赚科技当真能送参与者车子和房子?
发布: 2020-03-21 15:42:01 作者: 佚名 来源: 头条资讯平台
随着信用卡发卡量的激增,在日常生活中,越来越多的人习惯于使用信用卡消费,据调查显示,至2017年止,全国信用卡已经达到约7亿张,而大约有40%到60%的信用卡用户不能如期还款、出现逾期等问题,信用卡的广泛使用,引领了像POS机、代还手机应用等产业的发展。这样的背景也就随之滋生了许多以“代还信用卡”的业务为卖点的软件的兴起,比如赚赚科技推出的“赚赚卡管家”、“掌中宝”。
赚赚科技推出的是怎样的产品?送房送车的说法又是从何而来?合伙人当真能轻松拿到“百万年薪”?

公司背景,投诉不断
经查,浙江赚赚科技有限责任公司原名金华赚赚科技有限责任公司,该公司成立于2018年3月6日,法定代表人叶水良,注册资本1000万元,股东有叶水良(大股东)、姬长伟、陈颖,据2018年报显示,该公司实缴资金为0元,参保员工为6人,据官方介绍,这是一家由多家第三方持牌支付公司授权、中国人民财产保险公司承保多家合作的移动支付的服务型企业。

在公司管理层方面,公众号“赚赚365”有资料显示,赚赚科技董事长是姬万杰、执行总裁是詹称赞、执行副总裁是周勇强。去年8月,姬万杰退出公司股东,但此人仍以公司“执行董事”的身份出现在各种宣传材料当中。

经查,姬万杰目前还在金华市重鸣鸟电子商务有限公司担任法定代表人,而该公司已连续两年因未按照《企业信息公示暂行条例》第八条规定的期限公示年度报告被金华市婺城区市场监督管理局列入到经营异常名录当中。

公众号“专业靓号网”曾在去年大肆宣传浙江赚赚科技公司以及其模式,如今,这些文章在点击后都已无法查看。目前此帐号已被微信官方屏蔽,原因为由用户投诉并经平台审核,涉嫌过度营销、骚扰用户。

无独有偶,还有另外一家个人公众号在同期曾卖力地推广过赚赚科技,其曾用名“赚赚卡管家服务中心”、“赚赚科技服务中心”就是证明,随着今年疫情的爆发、口罩的稀缺,该公众号已先后更名为“大量口罩批发”和“护目镜批发”,足见该参与者投机之本性。该公众号现已因由用户投诉并经平台审核,存在未取得法定许可证件或牌照,发布、传播或从事相关经营活动的行为,被微信官方停止使用。

目前,在网络上,关于赚赚科技的投诉也并不罕见。在聚投诉平台上,有一位昵称为“陈女士”的用户以“赚赚科技app交了365元vip费,却无法使用代还功能”为由,对该公司进行了投诉。在该平台上,赚赚科技公司一直没有回应,最终,陈女士选择通过12315热线向当地的工商部门进行了投诉,不久,返款到账。


值得一提的是,在聚投诉平台上,关于赚赚科技的投诉并不止此一例,有足足十条之多。在此十条之中,赚赚科技仍未处理的投诉占半数以上。“坑人、传销、虚假宣传误导、开通会员不办事”是投诉者们口中大致相仿的论调。




赚赚卡管家:奖车奖房?
在去年,“赚赚卡管家”正式走入大众视野,这款曾风靡一时的手机应用所推行的模式,在当下的各大社交平台中正饱受诟病。

据悉,这款以“国内首家信用卡服务品牌化运作APP”为卖点的手机应用最为吸引人的地方在于其“推广政策”,拉人加入就有数额不菲的奖金可拿。

据赚赚卡管家制度介绍:VIP培训VIP,培训津贴是100元;代理商培训VIP,培训津贴是140元,管理津贴是40元;合伙人培训VIP,培训津贴是170元,管理津贴是30元。VIP直接培训10位VIP,总团队满60位VIP,即可晋升为代理商,代理商直接培训5位晋升代理商,总团队满60位晋升代理商,可晋升为合伙人。
除了培训津贴,参与者还有分润可拿,分润收益和推广收益是参与者能得到的利润的主要来源。关于这个分润具体是多少,我们在下文中会做具体的说明。

据代理商小李介绍,参与者还有机会享有“底薪+社保”的福利:1个自然月内小团队VIP数量满100人、享受公司1个月底薪+社保补贴,共计1800元/月;3个自然月内小团队VIP数量满400人、享受公司3个月底薪+社保补贴2800元/月,共计8400元。
钱是一方面,在另外一方面,公司还会奖励参与者车子和房子:小团队满2500位VIP奖励保时泰汽车一辆,小团队满5000位VIP奖励奥迪A4汽车一辆,培养3位晋升合伙人且每位合伙人再直接培养3位晋升合伙人,奖励价值150万元的房子一套。

附预计收益表:



掌中宝:有何异同?
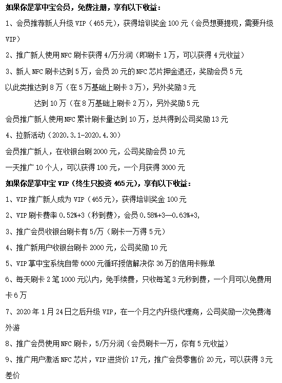
在去年的“赚赚卡管家”时期,用户需要投资365元,如今,在“掌中宝”时期,用户的投资额变成了465元。

值得注意的是,不论是哪个时期,用户在APP上支付金额给浙江赚赚科技公司,相关支付页面中的商品说明都写着“电脑配件”这四个字。但显然,用户花钱所购买的并非电脑配件,如此阳奉阴违的做法,很难不让人揣测该公司是否有专门为此规避监管风险的用意。

下面,我们来比较一下这同一种模式在两个时期的异同,除了365元与465元的差别外,用户所能拿到的“循环授信”的数额也略有不同,原来的版本是5000元,当下的版本是6000元。
至于另外的奖车、奖房这些内容,两个模式之间也是大同小异。除了推广政策,各项分润也在其制度中占有重要位置:比如刷卡分润以及还款分润(两者分润提成相同,可叠加),对于VIP来说,会员是5元/万;对于代理商来说,会员是10元/万、VIP是5元/万;对于合伙人来说,会员是15元/万、VIP是10元/万、代理商是5元/万。

从2020年开始,结算奖、旅游奖等其他多项奖励也随着掌中宝的正式面世而呼之欲出:

到了2020年3月,为了刺激参与者继续推荐他人加入,公司还推出了“拉新活动”:对于VIP和免费会员来说,推广一位会员刷卡达标可得10元奖励,如果每天推广10位会员,一个月就是3000元;对于代理商来说,推广一位会员刷卡达标可得11元奖励,若以团队至少60人计算,每天可获得600元,再加上拉新刷卡的分润,一个月合计收入在5万元以上;对于合伙人来说,推广一位会员根据个人架构可得16元到20元的奖励,每天分享10人,再按照合伙人团队规模估计,仅此项奖励就可达到10万元左右,再加上拉新刷卡的分润收入,每月预计可达到50万元以上。

附掌中宝最新收益图:






现如今,原直销团队“正德系统”也成为了推广赚赚科技的一支重要力量,从相关宣传材料当中,我们也看到了吕维林,这位隆力奇正德国际系统创始人的身影。在隆力奇时期,当时吕维林团队开拓的市场主要是北方市场,且是隆力奇东北市场的主力军。

据资料介绍,1979年,高中毕业的吕维林离开农村到大庆市开始了自己的创业之路。1990年,吕维林在朋友建议下涉足汽车维修行业,十年之后,吕维林开始入局直销行业,并先后供事过多家直销公司。吕维林在做直销的这些年间,其所带领的系统名称也是五花八门:金冠系统、泰合系统、瑞合国际系统、金冠惠盛国际系统,以及正德国际系统等等。

代还软件,乱象频生
在过去的一段时间内,多家信用卡代还软件出现风险问题。针对信用卡代还的乱象,去年年末,银联发布了《关于开展收单机构信用卡违规代还专项规范工作的通知》,要求立即关停信用卡违规代还业务。

通知指出,信用卡违规代还利用信用卡账单日和还款日时间差,通过违规存储持卡人支付关键信息,以虚构交易的方式进行循环还款。此种业务模式存在极大的风险,容易造成持卡人的资金损失以及恶性案件的发生,持卡人资金安全难以保障。针对此类违规信用卡代还业务,银联明确要求收单机构应该从交易监控、商户管理以及外包机构合作等方面展开排查,对于违规开展信用卡代还业务的应立即关停。
银联发文后不久,还吧、软银支付,以及赚赚科技这几家代还平台在当时就关停了代还业务。

然而,讽刺的是,赚赚科技并没有因此“歇菜”,慑于政策暂时关停业务,不久后又改头换面,给原来的产品换上一层新皮。换汤不换药的“掌中宝”APP便就此理所当然地拿到了赚赚卡管家交接过来的权杖。现在,我们不妨回头来看一下掌中宝的LOGO,“一只手遮住赚赚科技图标”的寓意更是显得意味深长。

再来看看掌中宝于今年3月11日所发布的《严正声明》,此《声明》的材质、格式、字体、文字颜色,都与赚赚科技在之前发布的《关于公司暂停账单管理功能通知》别无二致,足见此两者在本质上还是同一伙人运营的。

对于上述乱象,“支付百科”认为,信用卡代还业务本身存在诸多不合规之处,暗藏诸多风险,容易给持卡人造成资金损失,不合规的代还平台关闭,对持卡人来说是一件好事。对于代还从业者来说,非法套现则可能面临法律后果。根据最高人民法院、最高人民检察院关于办理妨害信用卡管理刑事案件具体应用法律若干问题的解释(法释[2009]19号)第七条规定,违反国家规定,使用销售点终端机具(POS机)等方法,以虚构交易、虚开价格、现金退货等方式向信用卡持卡人直接支付现金,情节严重的,应当依据刑法第二百二十五条的规定,以非法经营罪定罪处罚。
眼下,在流传于网络上的一篇标题为《2020年3月份260多个崩盘、跑路、涉嫌非法集资、虚假宣传的互联网项目名单》的文章当中,“赚赚科技”也榜上有名。

此外,在美篇上也存在过推广赚赚科技的文章,而如今,这篇文章已因内容涉嫌违规而无法查看。

另外,在部分推广人员的朋友圈中,我们还看到了如下图这样的商用宣传材料。我国《民法通则》第一百条明确规定:公民享有肖像权,未经本人同意,不得以营利为目的使用公民的肖像。而这样的宣传行为,无疑侵犯了这些公众人物的肖像权。


(图片来源:掌中宝推广人员朋友圈)
后记
得益于消费观念的转变,越来越多的人开始“超前消费”,信用卡的普及率和使用率也有大幅度提升,因而,代还信用卡软件层出不穷。信用卡代还款,本质如同信用卡套现,由于现在的信用卡代还款还属于灰色地带,所以有不少人利用信用卡代还软件来牟利,通过虚假交易的方式,坑害用户的信用卡,进而造成一系列的代还信用卡骗局。
对于上述现象,曾有法官发出提示:呼吁广大青年朋友,切莫只看到代还信用卡能赚取手续费,忽略其中的风险。对于目前网络上出现的令人眼花缭乱的信用卡代还软件,消费者在选择的时候一定要去网上搜下该平台的有关信息,要选择主体正规的信用卡代还软件。

在掌中宝之后,赚赚科技还会推出哪些新产品?赚赚科技公司所谓的“3至5年进入中国APP前10强、6至10年成为中国APP前3强”的目标又能否顺利实现?以“帮助更多人实现梦想,走向百万千万豪车行列”为口号的正德国际系统,在吕维林的带领下又会迎来怎样的发展?对此,头条资讯平台将继续保持关注。
今日新闻头条
我也说两句
已有评论 0 条 查看全部回复








