“蟹太太”智天公司”非法集资骗局 “联众易宝”涉嫌传销
发布: 2019-03-07 10:44:42 作者: 佚名 来源: 樊京刚反传销




根据禁止传销条例国务院令第444号第七条 下列行为,属于传销行为:
(一) 组织者或者经营者通过发展人员,要求被发展人员发其他人员加入,对发展的人员以其直接或者间接滚动发展的人员数量为依据计算和给付报酬(包括物质奖励和其他经济利益,下同),牟取非法利益的;
(二) 组织者或者经营者通过发展人员,要求被发展人员交纳费用或者以认购商品等方式变相交纳费用,取得加入者发展其他人员加入的资格,牟取非法利益的;
(三) 组织者或者经营者通过发展人员,要求被发展人员发展其他人员加入,形成上下线关系,并以下线的销售业绩为依据计算和给付上线报酬,牟取非法利益的。
根据我国禁止传销条例,该模式的奖金制度和禁止传销条例有冲突。
【曝光】“蟹太太”非法集资骗局
合伙人项目盈利:
蟹太太合伙人收益分析:
平台分润收益:
合作伙伴发展商户数量:100商户(饭店、微商、落点店等)入驻/智能贩卖机
每户蟹太太用户日消费蟹券:388元
蟹太太商户日总收入:388元*100=3.88万
佣金比例:30%
日分润:3.88万*30%=11640元(含门店利润)
合伙伙伴日收益:7760元(门店10%计算)
如果只有一半商户每日消费蟹券
合作伙伴日收益:3880元
合作伙伴月收益:11.64万
合作伙伴年收益:139万
只要商家还在,你每年都能坐收139万
并且,你不断签约商户,那收益可想而知。
智能贩卖机收益:
合伙伙伴推广智能贩卖机12台:
贩卖机广告收益:6000元/月/台
贩卖机广告收益:6000元*12*12=86.4万
如果只有半年能产生收益,则:43.2万
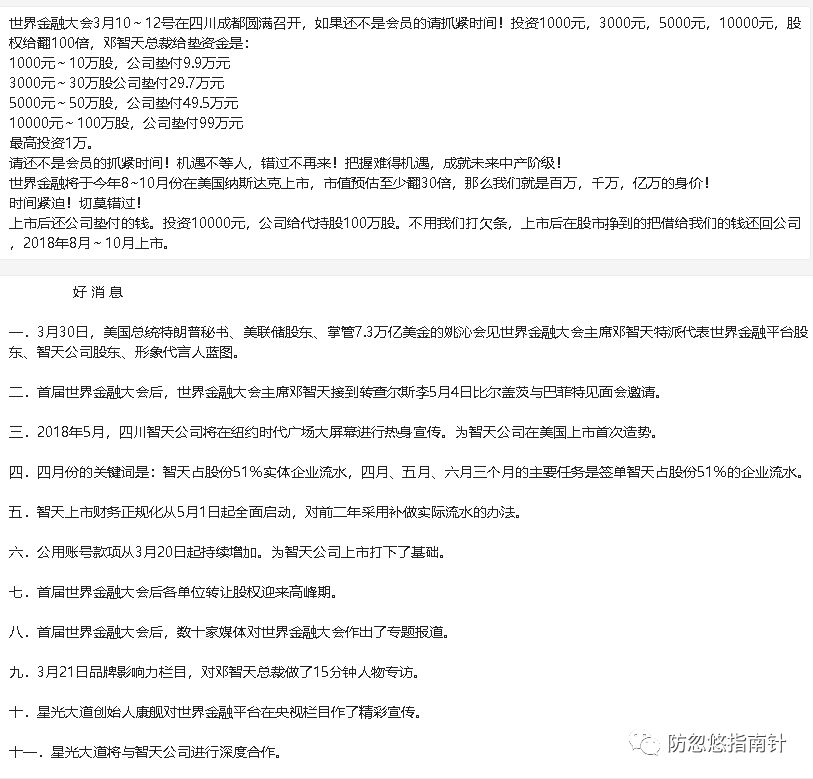
【曝光】物联网骗局继续忽悠,,邓智天打着智天公司旗号圈钱




今日新闻头条
我也说两句
已有评论 0 条 查看全部回复








