企业被约谈3次将被吊销牌照?相关监管部门:吊销牌照必须严格按照法律规定
发布: 2019-02-16 11:18:19 作者: 佚名 来源: 直销道道网
2月15日,由华夏时报发布的题为《商务部暂停审批、企业被约谈三次或被吊销牌照 直销行业管理进入史上最严监管期》一文刷爆了朋友圈,针对“企业被约谈3次将被吊销直销牌照”各大直销微信群展开了激烈的讨论。

该报道称,据某直销企业内部人士透露,按照2月14日商务部新闻发布会上透露出监管部门的精神,如果企业被约谈三次,将被吊销直销牌照。对此,有业内人士表示,该消息来源是企业人士而并非监管部门官方信息,其真实性让人怀疑。
另外,据直销道道网了解,2月14日,商务部新闻发布会上发言人对外称商务部目前已暂停直销审批备案事项,并且表示将加快构建以信用为核心的直销行业监管体制,建立直销企业信用黑名单,但对约谈企业3次吊销牌照一事只字未提及。
为确认该信息真实与否,直销道道网联系了相关市场监管部门进行核实,该监管部门负责人称目前并没有收到任何官方正式通告,但其表示吊销牌照是有严格的法律规定的。
该负责人还表示,监管直销的部门可以约谈管束企业,但没有执法办案权,监管部门约谈企业若发现存在违法行为,需通报稽查局进行立案调查,稽查局必须依据法律法规,按程序作出处置。也就是说,就算是真有其事,是需要监管依法,要真正落地还是困难重重,并非那么容易。
另外有业内人士认为,目前直销监管趋严,企业黑名单呼之欲出,那么吊销牌照是否应该建立在这个基础之上?这并不无可能。
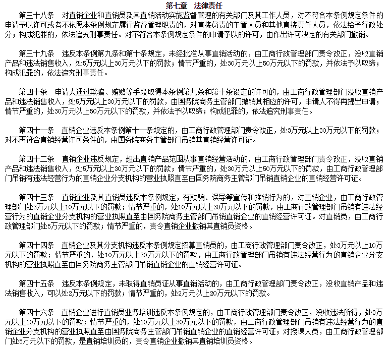
事实上,关于吊销直销牌照《直销管理条例》早已经做了明确详细的规定,例如第四十二条指出:直销企业违反规定,超出直销产品范围从事直销经营活动的,情节严重者,处30万元以上50万元以下的罚款,并由工商行政管理部门吊销有违法经营行为的直销企业分支机构的营业执照直至由国务院商务主管部门吊销直销企业的直销经营许可证;还有第四十三条指出:直销企业及其直销员违反本条例规定,有欺骗、误导等宣传和推销行为的,对直销企业,情节严重者,处10万元以上30万元以下的罚款,并由工商行政管理部门吊销有违法经营行为的直销企业分支机构的营业执照直至由国务院商务主管部门吊销直销企业的直销经营许可证。

也就是说,吊销企业牌照是需要遵循规定,并且由国务院商务主管部门执行。可见,企业被约谈3次将被吊销直销牌照一说并无依据,也不符合监管条例所定。
自2018年末“权健事件”引发的社会广泛关注开始,直销行业遭受了一系列打击,面对此次行业地震,政府监管严字当头,从中央部委到地方,一场直销乱象整治的“攻坚战”已全面打响。尽管我们不知道这场“寒冬”还要持续多久,但无论如何,直销行业要想告别质疑,一切皆依托于企业经营守法,并真正回归产品与服务本身。
今日新闻头条
我也说两句
已有评论 0 条 查看全部回复










