迅雷高管炮轰玩客币是非法集资!玩客币大骗局现形了!
发布: 2017-11-30 11:35:09 作者: 佚名 来源: 反传销网
反传销网11月30日发布:迅雷与子公司突发冲突。11月28日,迅雷正式撤销深圳市迅雷大数据信息服务有限公司(简称“迅雷大数据”)及子公司多项业务的品牌和商标授权。对此,迅雷大数据称未收到集团任何违约通知,并指责迅雷公司旗下公司的玩客币活动为骗局。随后,迅雷再度回击称正通过法律途径维权。截至美国时间11月27日收盘,迅雷股价下跌15.82%,收于20.97美元/股。
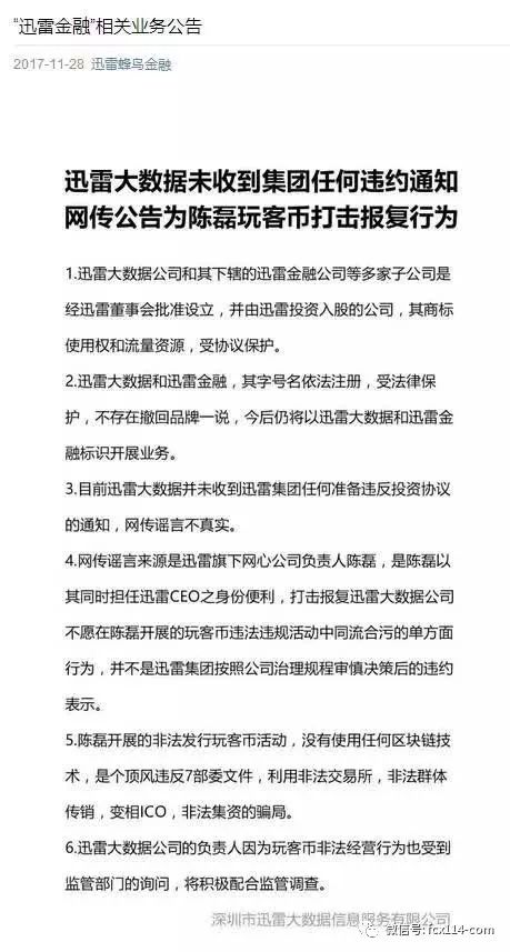
11月28日午间,迅雷公司发布公告,详见下图:

对此,迅雷大数据通过公众号公告称,“迅雷大数据和其下辖的金融迅雷公司等多家子公司是经迅雷董事会批准设立,并由迅雷投资入股的公司,其商标使用权和流量资源受协议保护。迅雷大数据和迅雷金融的字号依法注册,受法律保护,不存在撤回品牌一说,今后仍将以迅雷大数据和迅雷金融标识开展业务”。
同时,迅雷大数据表示,目前迅雷大数据并未收到迅雷任何准备违反投资协议的通知,网传谣言不真实。并直指“网传谣言来源是迅雷旗下网心公司负责人陈磊,是陈磊以其同时担任迅雷CEO之身份便利,打击报复迅雷大数据公司不愿在陈磊开展的玩客币违法违规活动中同流合污的单方面行为,并不是迅雷集团按照公司治理规程审慎决策后的违约表示。陈磊开展的非法发行玩客币活动,没有使用任何区块链技术,是个顶风违反7部委文件、利用非法交易所、非法群体传销、变相ICO、非法集资的骗局”。
冲突在11月28日晚间升级,迅雷再次发布回应称,11月28日首份回应是在迅雷董事会指导下进行的公司行为,迅雷公司已向迅雷大数据发送了律师函,并要求其全面停止对迅雷商标的任何使用。同时表示,对于大数据公司声明中对迅雷CEO陈磊和迅雷集团毫无事实根据的诽谤和诋毁,会坚决通过法律手段包括但不限于民事、行政和刑事途径进行追诉。
根据迅雷发布的首份公告,迅雷金融等一系列业务均为深圳市迅雷大数据信息服务有限公司(即迅雷大数据)及其子公司经营。迅雷大数据公司是迅雷在2016年8月投资的企业,在2016年12月迅雷占股已下降至28.77%,并失去董事会席位。迅雷强调:“‘迅雷金融’、‘迅雷易贷’、‘迅雷小游戏’以及‘迅雷爱交易’等由迅雷大数据公司及其子公司经营的业务,并非由迅雷经营和控制,也未纳入迅雷的战略规划和业务布局中,迅雷从未对其进行任何背书和担保,该等经营产生的一切后果由迅雷大数据公司及其子公司承担。”
起底迅雷“玩客币”: 中国版比特币40天暴涨80倍?
谁在买,谁在卖,谁是赢家?
45天的时间股价翻了6倍,老牌互联网公司迅雷又迎来了“第二春”。

迅雷股价的暴涨受益于迅雷启动的玩客币挖矿项目。10月12日0点,迅雷玩客币挖矿正式启动,迅雷玩客币是玩客云共享计算生态下的基于区块链技术的原生数字资产,用户可以通过购买玩客云硬件来挖矿获得,获得的玩客币可以用来兑换网络加速、云储存和共享内容等服务。
外媒将迅雷股价的暴涨归功于迅雷将核心转向区块链技术的结果,并认为这显示了投资者对迅雷能够从数字货币业务中盈利的信任。
40天暴涨80倍
玩客币之所以一炮而红,究其原因还是其本身的区块链技术属性,让人很难不将其与让很多人一夜暴富的比特币来进行比较。
玩客币官网显示,玩客币是玩客云共享计算生态下的基于区块链技术的原生数字资产,它的产生过程与玩客云智能硬件、共享CDN的经济应用有强关联,必须通过玩客云智能硬件分享网络带宽、存储空间等资源来获得。

玩客币与比特币如出一辙,不同的是,玩客币丧失了数字货币最重要的特点之一“去中心化”和“无监管”,所有的玩客币都是在迅雷公司统一托管,而且目前不开源。其次,在当下环境中,玩客币根本不能成为数字货币,也没有实际的合法交易场景。
能够产生玩客币的玩客云硬件,其实本身也并非矿机,也没有计算生产玩客币的能力。玩客币的生产地仍然在迅雷本部,用户并不能自己“挖出”玩客币,而是通过玩客云硬件共享自己的闲置网络资源,从而获得来自迅雷的玩客币奖励。
玩客云官网显示,玩客币是原生数字资产,总量12亿枚,自10月12日起每日产出164万枚,每365天产出量减半,作为一种奖励代币,它可以在迅雷整个生态中,换取更多其它增值服务。
作为可流通虚拟货币,玩客币仍然保留了其可以私下交易的属性。仅这一点属性,就吸引了无数的投机者。数周之后,一个围绕玩客币的生产、交易的完整产业链条快速衍生并成长起来。
玩客币10月份发行时,玩客币非官方交易价格是0.1元,到如今不过40余天,在一些第三方交易平台上玩客币的价格已经达到了8元左右,涨幅近80倍。
不仅玩客币的价格暴涨,玩客云硬件的价格也随着玩客币水涨船高。官网数据显示,玩客云硬件的预约价格为399元每台,预约人数已经达到了20406977人次,在二手交易网上,一部玩客云的价格已经炒到了2400元。
今日新闻头条
我也说两句
已有评论 0 条 查看全部回复








