咸宁工商局定案“云在指尖”为传销 处以行政处罚罚款150万元
发布: 2016-10-12 16:18:26 作者: 佚名 来源: 直销道道网
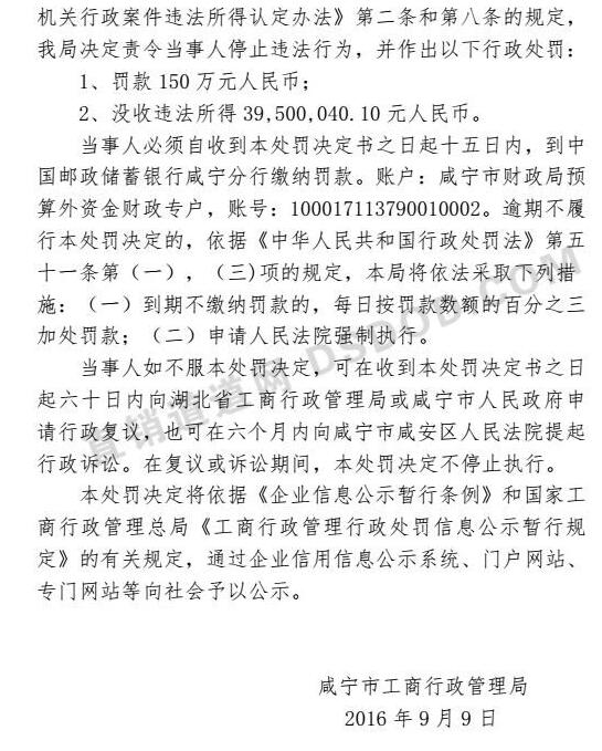
10月9日,咸宁市工商管理局在官方网站上发布公告,称广州云在指尖电子商务有限公司涉嫌传销一案,已于9月9日结案,并按照规定对其做出行政处罚。经查明认定“云在指尖”商城具有传销特征,责令当事人停止违法行为,同时没收违法所得3950万元,罚款150万元人民币。

据悉,广州云在指尖电子商务有限公司开办的“云在指尖”网上商城于2014年10月30日开始运营。参与人员通过微信进入“云在指尖”网上商城,以购物形式缴纳一定费用成为会员,继续发展其他人员缴费加入,形成上下线层级关系,并以下线的销售业绩为依据计算和给付各级别会员,牟取非法利益。
截止2016年2月,“云在指尖”商城浏览数已达1.4295亿人次,关注人数达2476.08万,发展的人员层级总数达到52层。
另外,根据《企业信息公示暂行条例》和国家工商行政管理总局《工商行政管理行政处罚信息公示暂行规定》的有关规定,该处罚决定将会在全国企业信用信息公示系统、门户网站、专门网站向社会予以公示。
以下为行政处罚书部分截图:





今日新闻头条
我也说两句
已有评论 0 条 查看全部回复








